This website requires JavaScript.
Explore
Help
Sign In
benn
/
lumiera_
Watch
1
Star
0
Fork
You've already forked lumiera_
0
Code
Issues
Pull requests
Projects
Releases
Packages
Wiki
Activity
Actions
06f2503e62
lumiera_
/
doc
/
devel
/
uml
/
fig130437.png
Ichthyostega
1b40817d56
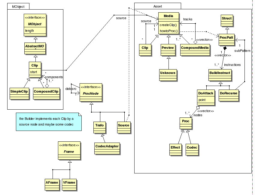
design: processing pattern
...
(prereq. for further implementing the builder)
2007-09-22 02:53:03 +02:00
44 KiB
849x651px
Raw
History