This website requires JavaScript.
Explore
Help
Sign In
benn
/
lumiera_
Watch
1
Star
0
Fork
You've already forked lumiera_
0
Code
Issues
Pull requests
Projects
Releases
Packages
Wiki
Activity
Actions
07d31fe772
lumiera_
/
doc
/
devel
/
uml
/
fig128133.png
Ichthyostega
0d1dbac28f
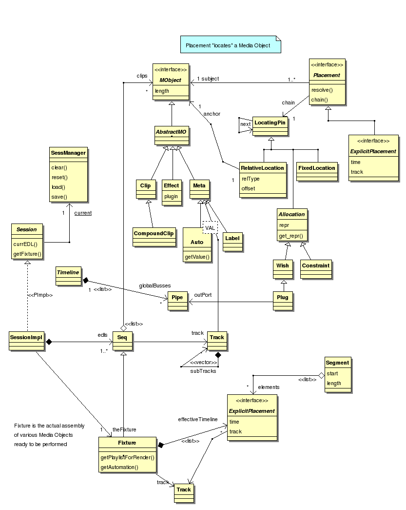
UML drawing and further description of Timeline, Sequence, Output
2008-11-02 23:19:37 +01:00
63 KiB
833x1045px
Raw
History