This website requires JavaScript.
Explore
Help
Sign In
benn
/
lumiera_
Watch
1
Star
0
Fork
You've already forked lumiera_
0
Code
Issues
Pull requests
Projects
Releases
Packages
Wiki
Activity
Actions
07d31fe772
lumiera_
/
doc
/
devel
/
uml
/
fig130437.png
Ichthyostega
49459b4bf7
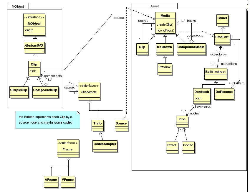
Fix inheritance of asset::Unknown, fix broken test, enable MakeClip_test
2007-11-20 05:20:01 +01:00
41 KiB
849x651px
Raw
History