lumiera_/doc/devel/uml/fig129285.png
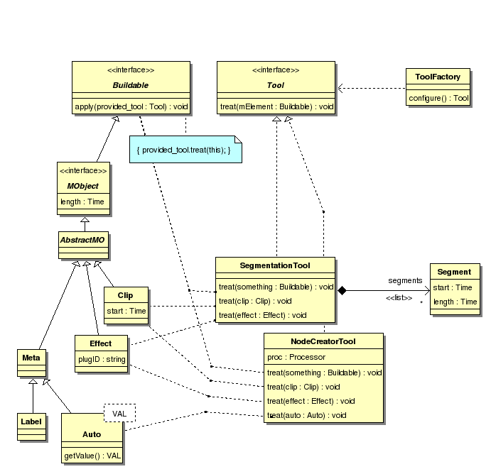
Ichthyostega 85a8f87245 Preliminary Design of the Asset Subsystem.
While I don't want to target this complex now, I designed some of the fundamental aspects
as far as needed to be able to add Objects to the EDL and build a render graph from them.
2007-09-02 17:51:46 +02:00

38 KiB
691x668px