lumiera_/doc/devel/uml/fig128133.png
Ichthyostega 857422f6e2 Rename 'Port' to 'Pipe' I: UML and documentation.
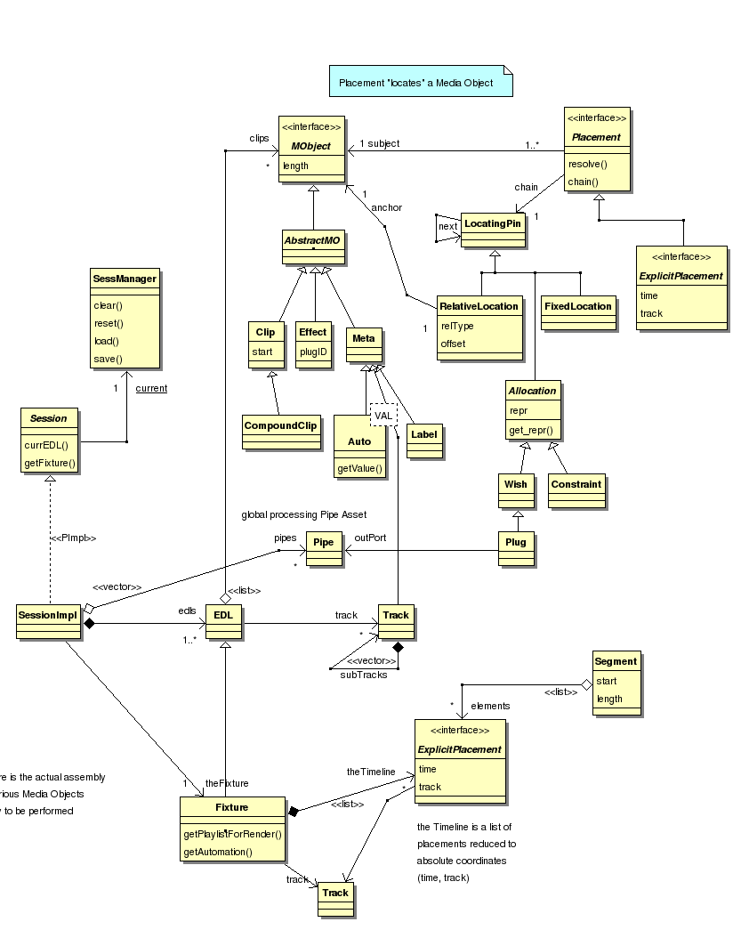
finally I've settled down to the name 'Pipe', because its the best description for this concept...
2008-02-14 03:34:29 +01:00

66 KiB
833x1045px