This website requires JavaScript.
Explore
Help
Sign In
benn
/
lumiera_
Watch
1
Star
0
Fork
You've already forked lumiera_
0
Code
Issues
Pull requests
Projects
Releases
Packages
Wiki
Activity
Actions
9389ce2d68
lumiera_
/
doc
/
devel
/
uml
/
fig131077.png
Ichthyostega
cc3d3397a7
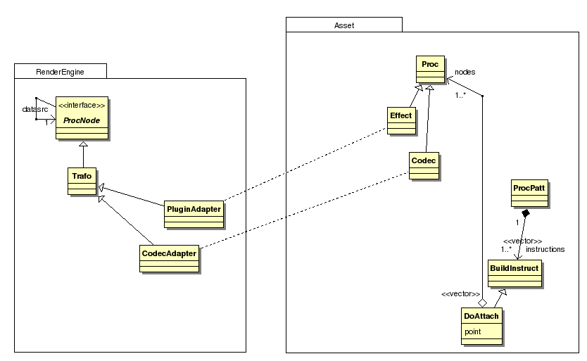
documented the new design in more detail
2007-09-22 16:00:36 +02:00
20 KiB
834x513px
Raw
History