This website requires JavaScript.
Explore
Help
Sign In
benn
/
lumiera_
Watch
1
Star
0
Fork
You've already forked lumiera_
0
Code
Issues
Pull requests
Projects
Releases
Packages
Wiki
Activity
Actions
9389ce2d68
lumiera_
/
doc
/
devel
/
uml
/
fig132229.png
Ichthyostega
e8378485cc
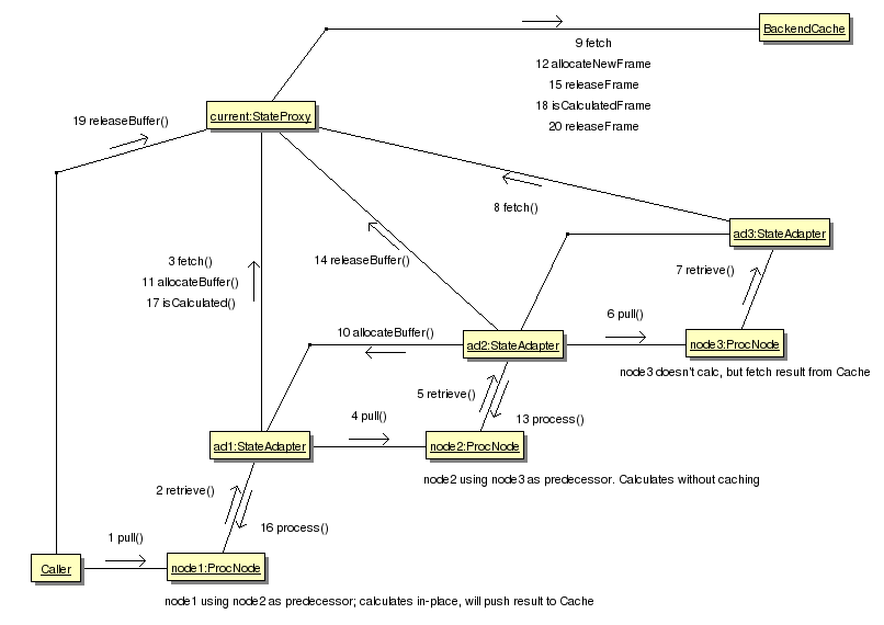
planning the buffer management and render mechanics more precisely
2008-06-11 05:44:10 +02:00
35 KiB
806x570px
Raw
History