This website requires JavaScript.
Explore
Help
Sign In
benn
/
lumiera_
Watch
1
Star
0
Fork
You've already forked lumiera_
0
Code
Issues
Pull requests
Projects
Releases
Packages
Wiki
Activity
Actions
aa5cf0ea3a
lumiera_
/
doc
/
devel
/
uml
/
fig131845.png
Ichthyostega
dfefbea769
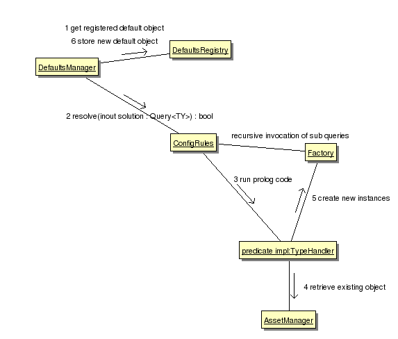
overdue to write down some documentation about ConfigRules
...
(starting to loose track of some relations myself...)
2008-04-07 05:11:09 +02:00
18 KiB
573x488px
Raw
History