This website requires JavaScript.
Explore
Help
Sign In
benn
/
lumiera_
Watch
1
Star
0
Fork
You've already forked lumiera_
0
Code
Issues
Pull requests
Projects
Releases
Packages
Wiki
Activity
Actions
b0b29e86a4
lumiera_
/
doc
/
devel
/
uml
/
fig132741.png
Ichthyostega
0d1dbac28f
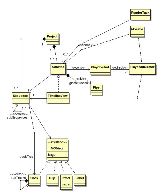
UML drawing and further description of Timeline, Sequence, Output
2008-11-02 23:19:37 +01:00
25 KiB
560x686px
Raw
History