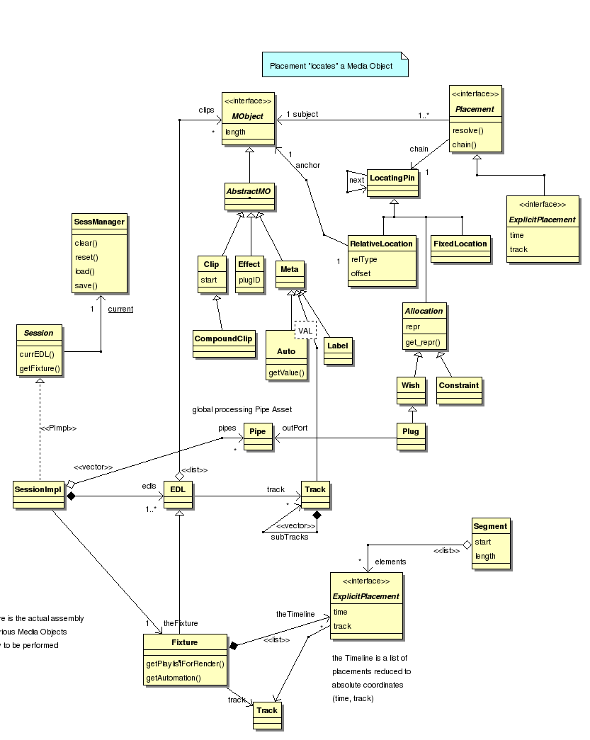
finally I've settled down to the name 'Pipe', because its the best description for this concept...
66 KiB
833x1045px
66 KiB
833x1045px
finally I've settled down to the name 'Pipe', because its the best description for this concept...