This website requires JavaScript.
Explore
Help
Sign In
benn
/
lumiera_
Watch
1
Star
0
Fork
You've already forked lumiera_
0
Code
Issues
Pull requests
Projects
Releases
Packages
Wiki
Activity
Actions
caf7497021
lumiera_
/
doc
/
devel
/
uml
/
fig129157.png
Ichthyostega
5f39f843c3
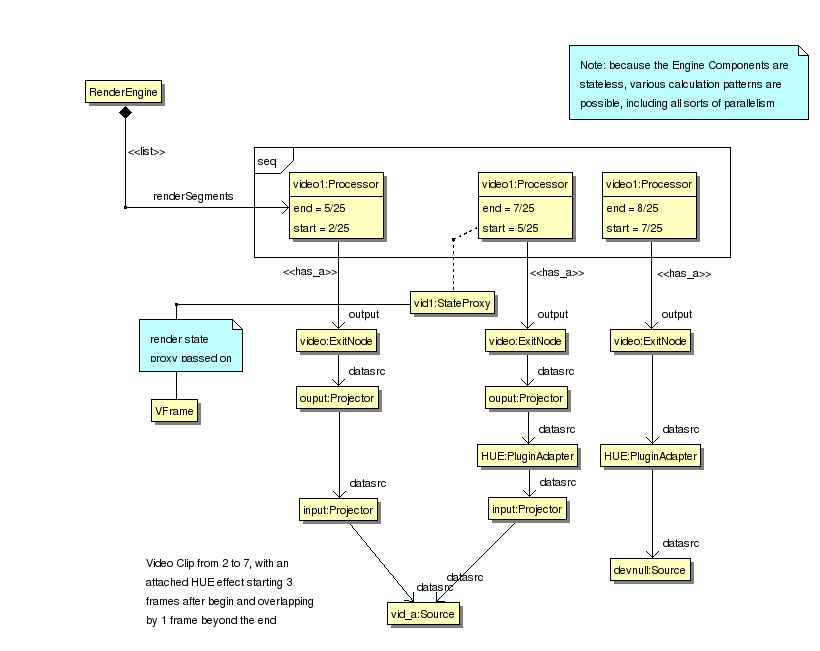
WIP considering how to compose the actual StateProxy
2008-06-29 18:45:35 +02:00
35 KiB
820x651px
Raw
History