This website requires JavaScript.
Explore
Help
Sign In
benn
/
lumiera_
Watch
1
Star
0
Fork
You've already forked lumiera_
0
Code
Issues
Pull requests
Projects
Releases
Packages
Wiki
Activity
Actions
ce72947d0c
lumiera_
/
doc
/
devel
/
uml
/
fig128901.png
Ichthyostega
049c5e252b
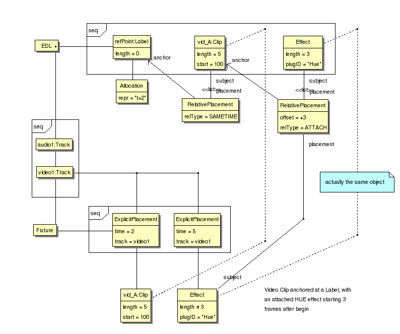
class/modelling refinements
2007-08-05 04:51:55 +02:00
35 KiB
794x663px
Raw
History