LUMIERA.clone/doc/devel/images/uml.time-entities.png
Ichthyostega ee4e6905d2 Documentation: integrate the time quantisation concept pages
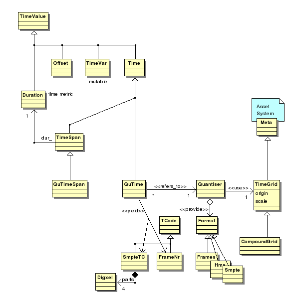
These pages from the TiddlyWiky feature a complete glossary
of terms relevant for time and timecode handling, plus the
architecural decisions related to this topic
2012-10-10 05:18:46 +02:00

19 KiB
581x598px