This website requires JavaScript.
Explore
Help
Sign In
ichthyo
/
LUMIERA.clone
Watch
1
Star
0
Fork
You've already forked LUMIERA.clone
0
Code
Issues
Pull requests
Projects
Releases
Packages
Wiki
Activity
Actions
526fd3ca16
LUMIERA.clone
/
doc
/
devel
/
uml
/
Command-ui-usage.png
Ichthyostega
c068779a80
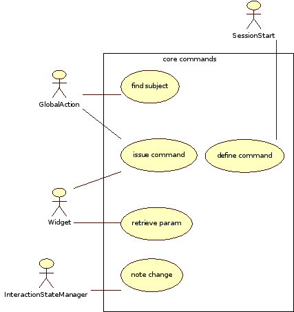
command-invocation: use case analysis
2017-03-03 23:59:22 +01:00
12 KiB
427x453px
Raw
History