This website requires JavaScript.
Explore
Help
Sign In
ichthyo
/
LUMIERA.clone
Watch
1
Star
0
Fork
You've already forked LUMIERA.clone
0
Code
Issues
Pull requests
Projects
Releases
Packages
Wiki
Activity
Actions
526fd3ca16
LUMIERA.clone
/
doc
/
devel
/
uml
/
fig143877.png
Ichthyostega
dea1fa57a2
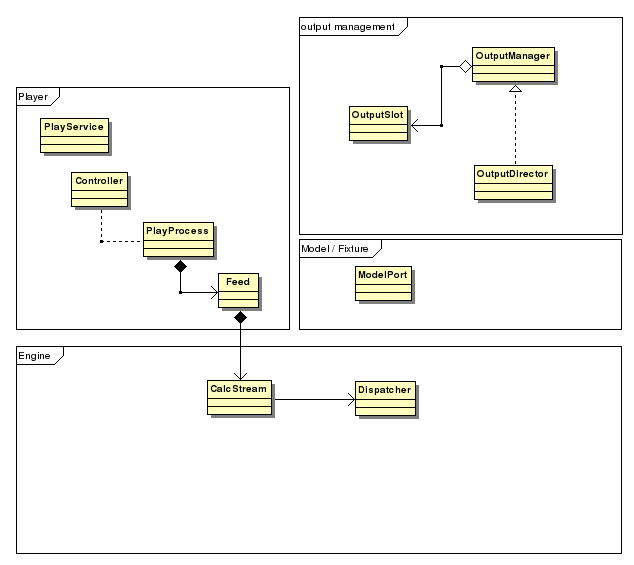
draft play process structure; clarify handling of multiple channels
2011-09-25 19:25:58 +02:00
14 KiB
634x565px
Raw
History