LUMIERA.clone/doc/devel/uml/fig158213.png
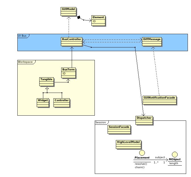
Ichthyostega 8b6177a1c5 Design: Backbone of the GUI
This is the first step towards a generic backbone to connect
any GUI elements to the session within Proc-Layer.

It is based on a spefic understanding of Model-View-Controller,
which turns the Model-Controller interactions into messages.
2015-01-06 23:44:58 +01:00

20 KiB
671x623px