This website requires JavaScript.
Explore
Help
Sign In
ichthyo
/
LUMIERA.clone
Watch
1
Star
0
Fork
You've already forked LUMIERA.clone
0
Code
Issues
Pull requests
Projects
Releases
Packages
Wiki
Activity
Actions
da6860f6a5
LUMIERA.clone
/
doc
/
devel
/
uml
/
fig129029.png
Ichthyostega
6f00eb742b
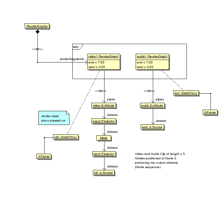
regenerate all immages currently used by the renderengine TiddlyWiki
2009-06-08 04:49:25 +02:00
24 KiB
715x637px
Raw
History